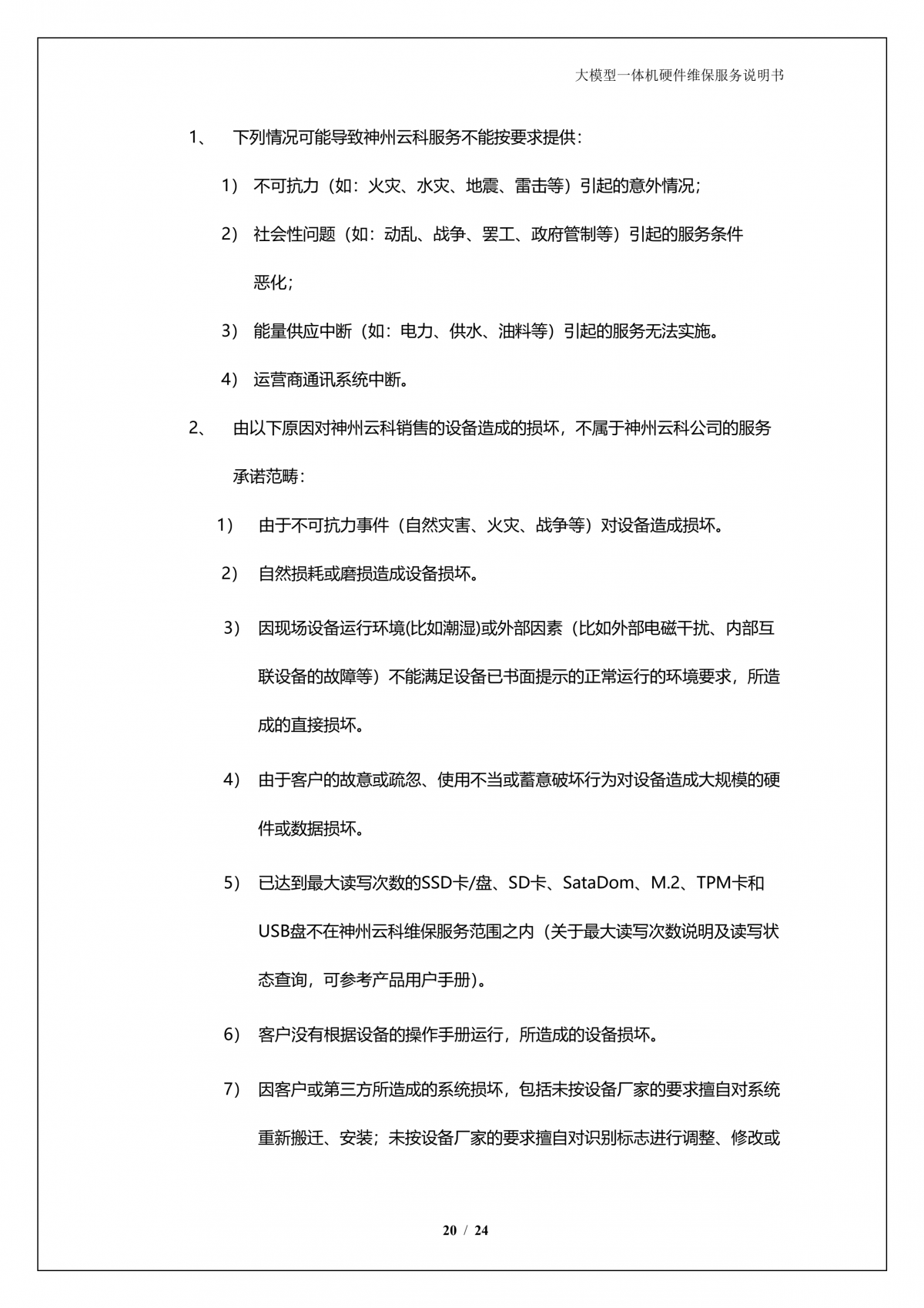
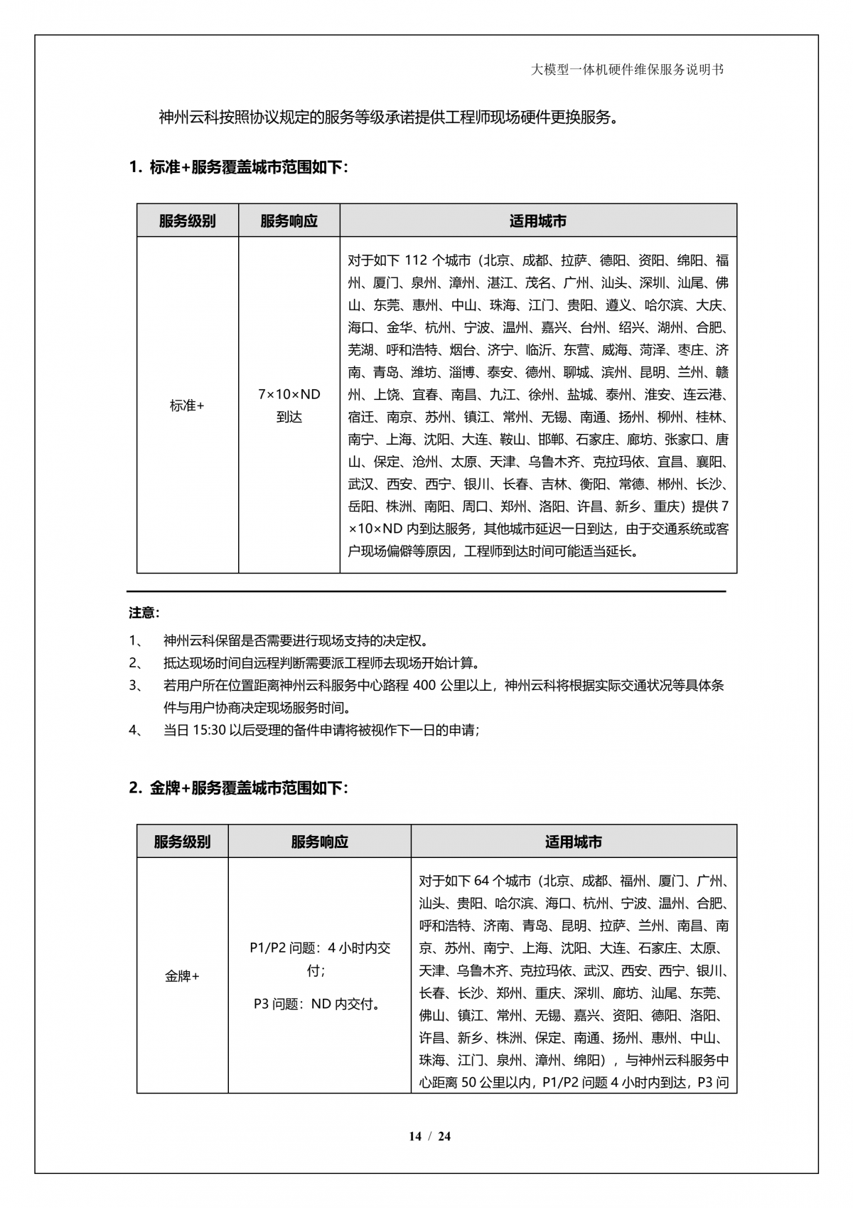
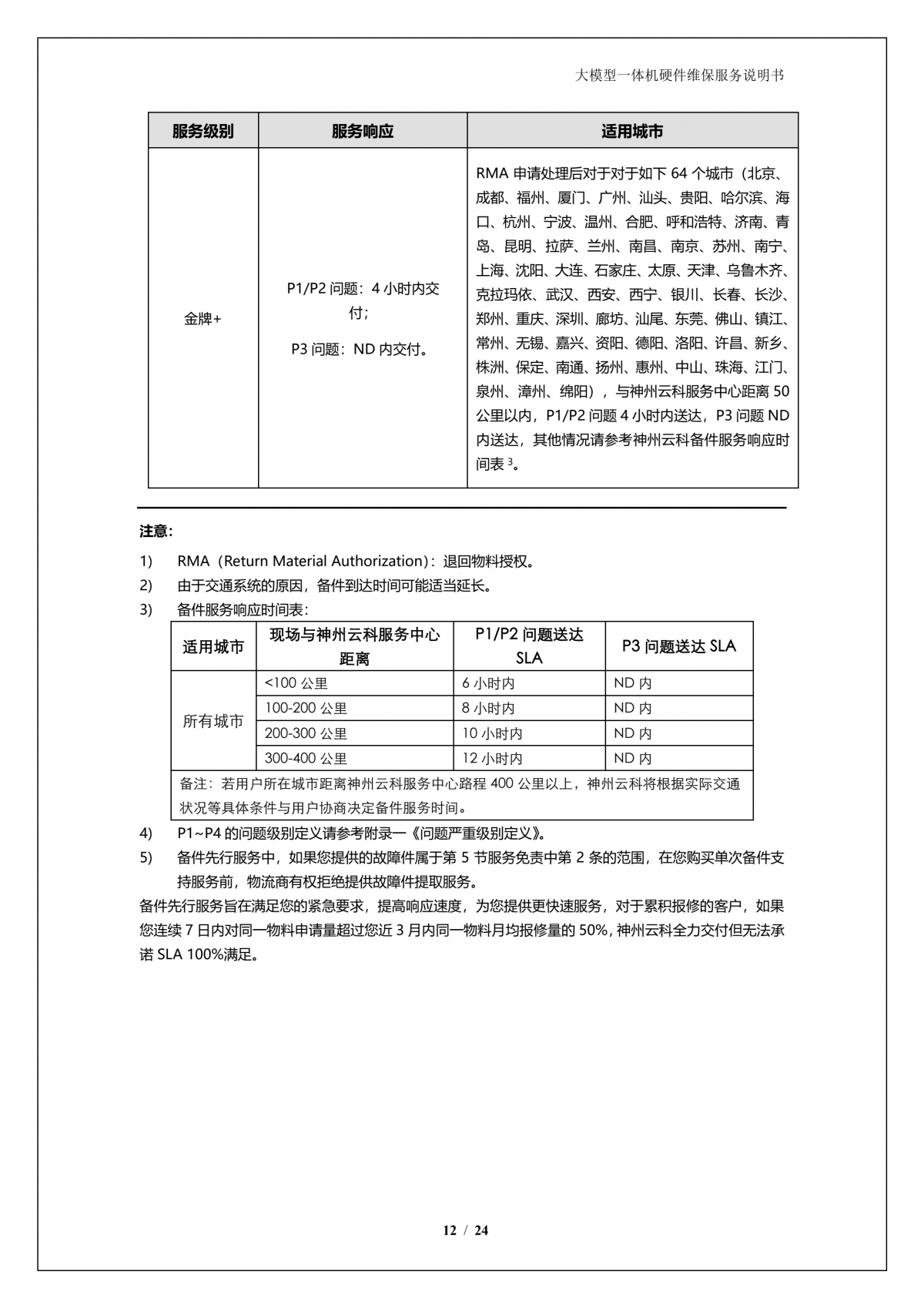
• 银河集团官网

    计算产品服务 2025-06-18

    银河集团官网A924 DS大模型一体机硬件维保服务说明书_V1.1

    银河集团官网A924 DS大模型一体机硬件维保服务说明书_V1.1_2.png

    1.jpg




    银河集团官网A924 DS大模型一体机硬件维保服务说明书_V1.1_14.png